DISTRIBUTED PROCESSING TECHNOLOGY

PM2124, PM2124W, PM2124-MAC, PM2124W-MAC

Data bus:

32-bit PCI

Size:

Three-quarter length, full-height card

Hard drive supported:

Up to seven SCSI-2 or Fast SCSI-2 devices (PM2124/PM2124-MAC)

Up to fifteen Wide SCSI-2 devices (PM2124W/PM2124W-MAC)

Floppy drives supported:

None

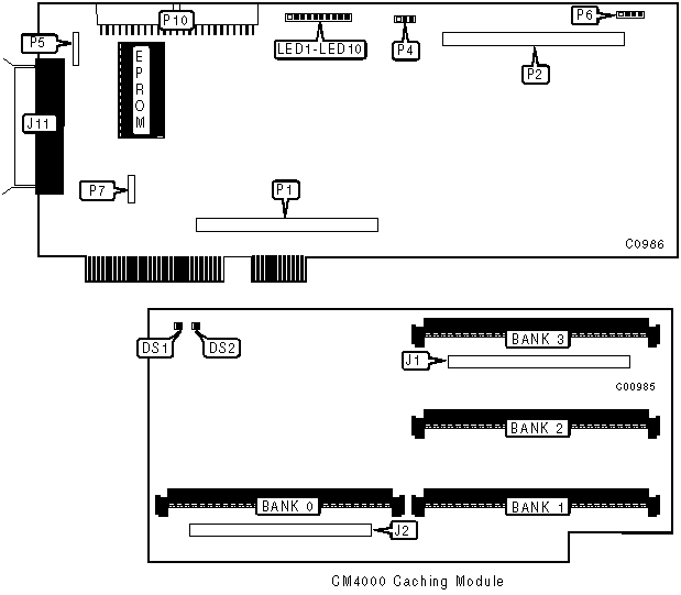
CONNECTIONS (CM4000 CACHING MODULE)

Function

Location

Fault LED (red)

DS1

ECC enabled LED (green)

DS2

Proprietary CM4000 connector - caching board to controller

J1

Proprietary CM4000 connector - caching board to controller

J2

Note: Proprietary connectors J1 and J2 are on the reverse side of the board.

CONNECTIONS (CONTROLLER)

Function

Location

50/68-pin SCSI connector - external

J11

Proprietary CM4000 connector - controller to caching board

P1

Proprietary CM4000 connector - controller to caching board

P2

3-pin connector - factory test LED

P4

4-pin connector - drive active LED

P6

Proprietary DM4000 (disk array module) connector

P5

Proprietary DM4000 (disk array module) connector

P7

50/68-pin SCSI connector - internal

P10

LED - adapter busy

LED1

LED - computer bus transfer to adapter

LED2

LED - computer bus transfer from adapter

LED3

LED - cache hit

LED4

LED - disk read/ahead active

LED5

LED - disk read

LED6

LED - disk write

LED7

LED - adapter reset

LED8

LED - interrupt to computer pending

LED9

LED - DRQ to computer asserted

LED10

Note: 50-pin ports are on models PM2124 and PM2124-MAC. 68-pin ports are on the PM2124W and PM2124W-MAC.

CACHING MODULE DRAM CONFIGURATION

Size

Bank 0

Bank 1

Bank 2

Bank 3

1MB

(1) 256K x 36

None

None

None

1MB

None

(1) 256K x 36

None

None

1MB

None

None

(1) 256K x 36

None

1MB

None

None

None

(1) 256K x 36

2MB

(1) 256K x 36

(1) 256K x 36

None

None

DRAM CONFIGURATION (CONTINUED)

Size

Bank 0

Bank 1

Bank 2

Bank 3

2MB

None

(1) 256K x 36

(1) 256K x 36

None

2MB

None

None

(1) 256K x 36

(1) 256K x 36

3MB

(1) 256K x 36

(1) 256K x 36

(1) 256K x 36

None

3MB

None

(1) 256K x 36

(1) 256K x 36

(1) 256K x 36

3MB

(1) 256K x 36

None

(1) 256K x 36

(1) 256K x 36

3MB

(1) 256K x 36

(1) 256K x 36

None

(1) 256K x 36

4MB

(1) 256K x 36

(1) 256K x 36

(1) 256K x 36

(1) 256K x 36

4MB

(1) 1M x 36

None

None

None

4MB

None

(1) 1M x 36

None

None

4MB

None

None

(1) 1M x 36

None

4MB

None

None

None

(1) 1M x 36

8MB

(1) 1M x 36

(1) 1M x 36

None

None

8MB

None

(1) 1M x 36

(1) 1M x 36

None

8MB

None

None

(1) 1M x 36

(1) 1M x 36

12MB

(1) 1M x 36

(1) 1M x 36

(1) 1M x 36

None

12MB

None

(1) 1M x 36

(1) 1M x 36

(1) 1M x 36

12MB

(1) 1M x 36

None

(1) 1M x 36

(1) 1M x 36

12MB

(1) 1M x 36

(1) 1M x 36

None

(1) 1M x 36

16MB

(1) 1M x 36

(1) 1M x 36

(1) 1M x 36

(1) 1M x 36

16MB

(1) 4M x 36

None

None

None

16MB

None

(1) 4M x 36

None

None

16MB

None

None

(1) 4M x 36

None

16MB

None

None

None

(1) 4M x 36

32MB

(1) 4M x 36

(1) 4M x 36

None

None

32MB

None

(1) 4M x 36

(1) 4M x 36

None

32MB

None

None

(1) 4M x 36

(1) 4M x 36

48MB

(1) 4M x 36

(1) 4M x 36

(1) 4M x 36

None

48MB

None

(1) 4M x 36

(1) 4M x 36

(1) 4M x 36

48MB

(1) 4M x 36

None

(1) 4M x 36

(1) 4M x 36

48MB

(1) 4M x 36

(1) 4M x 36

None

(1) 4M x 36

64MB

(1) 4M x 36

(1) 4M x 36

(1) 4M x 36

(1) 4M x 36

Notes: Although not shown above, 1MB, 4MB and 16MB SIMMs can be combined and DPT ECC SIMMs

can replace parity SIMMs of 4MB or 16MB. Single sided SIMMs are preferred, but low-profile

double sided 2MB and 8MB increments are supported.